
炒股就看金麒麟分析师研报,权威,专业,及时,全面,助您挖掘潜力主题机会!
中信建投证券研究 文|周君芝 王泽选
每一个五年规划,资本市场都将围绕规划的精神内核展开定价。
十三五着眼于经济适应新常态,政策重心落在供给侧改革,当时资本市场完美演绎了“三去一降一补”。
十四五着眼于高质量发展,政策重心落在了新发展格局,当时资本市场同样完美映射“新旧动能转换”。
展望十五五,规划核心在于新一轮产业革命和中美博弈“抢占科技至高点”。科技,更高水平的“科技自立自强”,或是未来中国资产定价浮现出来的新主线。
五年规划的意义不仅在于规划之中政府完整擘画未来治国图景,关系未来五年政策的骨架。更为重要的是,五年政策框架背后是对政策制定者对中国发展趋势的深刻认知。
所以五年规划是一份糅合了趋势判断和政策应对的一份宏观“指南”。也正因如此,历史上中国资产总能完美映射五年规划的精神内核。
回顾过去十年,中国经历了非凡成就,同时也应对了超常挑战。
十三五着眼于经济适应新常态,政策重心落在供给侧改革,当时资本市场完美演绎了“三去一降一补”——金融去杠杆、上游去产能、地产去库存,政府债务去杠杆、生态补短板。
十四五着眼于高质量发展,政策重心落在了新发展格局,当时资本市场同样完美映射“新旧动能转换”——平台经济反垄断、能源战略安全、地产“房住不炒”、债券大牛市、科技板块一再超预期。
展望十五五,我们理解规划的核心在于如何在“世界百年变局加速演进,国际力量对比深刻调整,新一轮科技革命和产业变革加速突破”的外部环境下,面对新一轮产业革命和中美博弈“抢占科技至高点”。
科技,而且是更高水平的“科技自立自强”是未来十五五中国经济发展和政策布局的题眼。
一、先从新中国百年图景看五年规划脉络。
中共十三大提出现代化建设“三步走”战略,其中第三步,十八大以来做了进一步拆解。十八大明确提出了到2020年实现全面建成小康社会的目标。中共十九大提出2020年到2035年,基本实现社会主义现代化。
换言之,十四五提到“高质量发展”,十五五再度强调“高质量发展”,背后更为深刻的中国经济坐标轴是,到2035年中国基本实现现代化。
二、从时代背景看每个五年规划的主题
国际环境主要面临世界经济增长乏力、贸易持续低迷问题。国内环境看,主要面临产能过剩、库存高企、效益下滑、债务上升等问题。因此十三五的时代命题是走出通缩和增速换挡问题。
国际环境主要面临百年变局,世界进入动荡变革期。国内环境是疫后刺激政策与领先复工复产推动经济重回复苏轨道,四季度还略偏热。十四五的时代命题是应对百年变局与向中国式现代化目标迈进。
国际环境变化更加复杂深刻,大国科技、安全博弈加深,风高浪急甚至惊涛骇浪考验加大。国内环境看,经济正处于新老经济切换关键期,产业升级成效突出,科技产业奋起直追,未来科技将重构全球竞争格局的图景越发清晰。十五五对科技的着墨尤重。
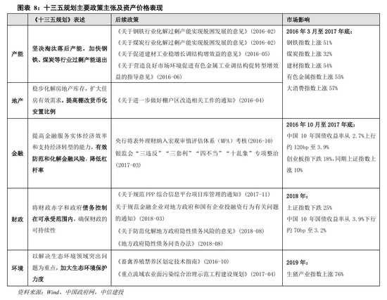
三、十三五政策重心是“供给侧改革”,资产定价主线是“三去一降一补”
十三五中政策最大的边际变化就是提出了“以供给侧结构性改革为主线”。具体政策选择即是去产能、去杠杆、去库存、降成本、补短板。
相应资本市场映射为:
①推动去产能、去库存,上游周期与下游龙头受益。
②推动金融领域去杠杆,货币政策、流动性收紧,科技成长股走弱,债券也经历熊市。
③推动政府债务去杠杆,信用政策收紧,股市总体回落,紧信用宽货币带来债市走牛。
④生态补短板,加大整治生态污染突出问题,生猪产业十倍股涌现。
四、十四五政策重心是“高质量”,十四五资产定价主线是新发展格局,即新老动能转换。
十四五时期,面对百年未有之大变局的国际形势,政策最大的边际变化就是提出了“以推动高质量发展为主题”、“以改革创新为根本动力”、“统筹发展和安全”、“加快构建新发展格局”等。
高质量发展、新发展格局的含义就是,有利于现代化产业体系的板块,政策积极推进。传统粗放式发展的板块,尤其是依靠杠杆、规模而生存的板块,例如地产、普通医疗、互联网垄断等,政策打破他们的旧有盈利模式。
资产相关映射为:
①强化反垄断和防止资本无序扩张,此后平台经济受到强监管,互联网龙头股票深度回落。
②坚定房住不炒遏制投资投机性需求,对应后续地产政策在供给端收紧,“三条红线”正式执行,地产、消费板块连续多年回调,债券市场开始进入新一轮牛市大周期。
③做好碳达峰碳中和工作、大力发展新能源等,发改委能耗双控政策加码直至限产。新能源及上游周期产业表现优异。
④民生减负,随后“双减”政策出台,医疗集采与反腐加速推进,教培类公司股票深度下行,生物医药表现不佳。
五、十五五政策重心更强调科技创新,资产定价主线或围绕中美科技博弈展开
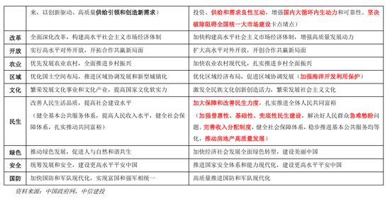
十五五提出“科技自立自强水平大幅提高”、“抢占科技发展制高点”、“加强原始创新和关键核心技术攻关”。主因当前中美之间的技术博弈已经不是关键卡脖子领域,而是进入到新一轮技术的主导权抢夺。这意味着未来中美之间的科技竞赛将是中美博弈的真正重点所在,尤其是前沿的AI产业投入比拼也将更加激烈。
《建议》提出推动重点产业提质升级,发展先进制造业集群,未来5年会新增10万亿元市场空间。打造新兴支柱产业,催生出数个万亿级甚至更大规模的市场。布局未来产业,未来10年新增规模相当于再造一个中国高技术产业。
一、新中国百年图景看五年规划脉络
1987年10月底召开的十三大,对中国中长期发展指出了一条明确的发展路径。这是我们理解中国长期发展主线非常重要的依据。
(一)我国实现现代化的战略步骤
中共十三大提出现代化建设“三步走”战略。
第一步从1981年到1990年国民生产总值翻一番,解决人民的温饱问题。
第二步从1991年到20世纪末,国民生产总值再翻一番,人民生活达到小康水平。
第三步到21世纪中叶,人均国民生产总值达到中等发达国家水平,人民生活比较富裕,基本实现现代化。
中共十五大将第三步进一步具体化。
到21世纪的第一个十年,实现国民生产总值比2000年翻一番,使人民的小康生活更加富裕,形成比较完善的社会主义市场经济体制。
再经过十年的努力,到建党一百周年时,使国民经济更加发展,各项制度更加完善。
到新中国成立一百周年时,基本实现现代化,建成富强、民主、文明的社会主义国家。
中共十八大明确提出了到2020年实现全面建成小康社会的目标。
中共十九大提出新“两个阶段”战略。2020年到2035年,基本实现社会主义现代化。从2035年到本世纪中叶,建成社会主义现代化强国。
(二)五年规划所处的历史方位
十三五(2016-2020)时期是“全面建成小康社会”决胜阶段。
十三五需要实现的最大战略目标便是十八大提出的全面建成小康社会这一宏伟目标,《十三五规划纲要》开篇第一句就是十三五时期是全面建成小康社会决胜阶段……确保全面建成小康社会。
十四五(2021-2025)时期起进入了“基本实现社会主义现代化”的新的战略阶段。
《十四五规划纲要》开篇第一句即是十四五时期是……开启全面建设社会主义现代化国家新征程、向第二个百年奋斗目标进军的第一个五年。因此十四五规划要向基本实现现代化的目标和要求布局。
十五五(2026-2030)时期,仍处于“基本实现社会主义现代化”这一历史方位中。
2020-2035年总体上是一张蓝图绘到底。这也是为什么十四五规划时就提出了2035年远景目标,十四五是实现远景目标“开局起步”的时期,十五五则是夯实基础、全面发力的关键时期。因此大政方针不会有显著变化,长期政策规划均要围绕基本实现中国式现代化的要求和远景目标布局,这是理解五年规划大方向的根基。
至于基本实现现代化具体要求政策怎么做,核心是理解中国式现代化的本质,或者参照2035年远景目标。其中和经济相关度高的关键词概括起来就是:科技创新、共同富裕、绿色、安全等。十五五规划将继续围绕这些关键词展开。
二、时代背景看每个五年规划的主题
系列五年规划虽然要围绕国家大的战略规划来制定,但一方面战略规划是管大方向的,具体的政策选择则比较灵活。另一方面,中期维度上面临的宏观形势、突出矛盾,也是单个五年规划不得不面对和需要解决的现实问题。
把握五年规划的政策走向,既要看长期战略方向,也要看眼前突出矛盾。
(一)十三五规划命题是走出通缩和增速换挡
从国际环境看,主要面临世界经济增三长乏力、贸易持续低迷问题。
2015年我国出口各月基本均处于负增长区间。《十三五规划纲要》指出,国际金融危机冲击和深层次影响在相当长时期依然存在,世界经济在深度调整中曲折复苏、增长乏力。主要经济体走势和宏观政策取向分化,金融市场动荡不稳,大宗商品价格大幅波动,全球贸易持续低迷,贸易保护主义强化,新兴经济体困难和风险明显加大。
对国际地缘政治环境则不悲观,认为和平与发展的时代主题没有变,世界多极化、经济全球化、文化多样化、社会信息化深入发展。
从国内环境看,主要面临产能过剩、库存高企、效益下滑、债务上升等问题。
由于处于四万亿刺激政策消化期,结构性矛盾加大,我国经济增速不断放缓,2013年中央经济工作会议提出经济由高速增长转向中高速增长的新常态。产能过剩问题持续显现,至2015年三季度GDP首次跌破7%。PPI持续处于负增且2015年跌幅进一步加深。叠加2013年起房地产调控趋严,2014-2015年房地产市场不断降温,加剧经济下行压力。
《十三五规划纲要》指出,经济下行压力加大,部分行业产能过剩严重,商品房库存过高,企业效益下滑,债务水平持续上升,生态环境恶化趋势尚未得到根本扭转,消除贫困任务艰巨等。
(二)十四五规划命题是应对国内外百年变局
从国际环境看,主要面临百年变局,世界进入动荡变革期。
2018-2019年,美国首次对我国发起大规模贸易战、科技战。《十四五规划纲要》指出,当今世界正经历百年未有之大变局,新一轮科技革命和产业变革深入发展,国际力量对比深刻调整,世界进入动荡变革期,单边主义、保护主义、霸权主义对世界和平与发展构成威胁。必须统筹中华民族伟大复兴战略全局和世界百年未有之大变局。
从国内环境看,疫后刺激政策与领先复工复产推动经济重回复苏轨道,四季度还略偏热。
一方面逆周期宏观政策大幅加码,另一方面疫情有效控制后企业领先全球快速复产复工,经济增速探底回升,至2020年四季度 GDP首次回升至6.5%,超过2019年水平,PPI增速也不断回升,经济出现偏热苗头。房地产价格也火热,如深圳二手住宅价格同比飙升至16%左右。
2020年经济整体基数较低,2021年经济同比高增长已在预期之内。因此十四五规划前夕面临的经济增长环境较为乐观。
(三)十五五规划命题是抢占新一轮科技制高点
从国际环境看,变化更加复杂深刻,风高浪急甚至惊涛骇浪考验加大。
二十届四中全会指出,世界百年变局加速演进,世界变乱交织、动荡加剧,大国博弈更加复杂激烈,外部环境的不确定、不稳定性上升。敢于斗争、善于斗争,勇于面对风高浪急甚至惊涛骇浪的重大考验。
从国内环境看,经济正处于新老经济切换关键期。
传统经济层面,地产、基建、传统消费高点已过,低位徘徊。连带财政收支矛盾加剧,也需要转型改革。
产业升级成效突出,制造业不断向中高端迁移,同时也挤占了其他国家份额,中国出口占全球比重达到高点,证明虽面临外贸阻力,但中国供应链完备性体现出强大优势。
科技产业奋起直追, 2022-2024年美国AI产业革命一枝独秀,2025年Deepseek标致着中国科技成果涌现,未来大国科技、安全博弈加深。
未来科技将重构全球竞争格局,并且中国将在新一轮科技革命中展现出越来越多的主动性。这也是为何刚刚发布的十五五规划建议中,对科技的着墨尤重。
三、五年规划的重心与政策选择
(一)十三五政策重心是“供给侧改革
政策的主体思路:供给侧结构性改革,落地主要表现为“三去一降一补”。
十三五时期,既要确保完成全面建成小康社会的战略目标,又要应对外部贸易需求下滑、内需通缩加深的宏观困境,因此指导思想中最大的边际变化就是提出了“以供给侧结构性改革为主线”。具体政策选择即是去产能、去杠杆、去库存、降成本、补短板。
去产能——加大环保、能耗、质量、标准、安全等各种门槛准入、制度建设和执法力度;处置“僵尸企业”,该“断奶”的就“断奶”,该断贷的就断贷,坚决拔掉“输液管”和“呼吸机”。
去杠杆——要在宏观上不放水漫灌,在微观上有序打破刚性兑付,依法处置非法集资等乱象,切实规范市场秩序。
去库存——要加大户籍制度改革力度,建立健全农民工进城的财税、土地等配套制度。
降成本——就要把整体税负降下来,把不合理的收费取消掉,把行政审批减下来。
补短板——就要注重脱贫攻坚的精准度,扎实推进科技创新和生态文明建设,完善基础设施建设“钱从哪里来、投到哪里去”的体制机制。
政策对宏观的影响是经济“前稳、中高、后降”。
去产能政策率先推进,因此2016年PPI率先修复,期间稳增长政策托底,经济增长总体趋稳。
去库存政策接续发力,棚改货币化加速推进、房地产调控政策放松,带动地产销售和开发投资高增,2017年经济重新提速,尤其上半年GDP增速重回7%。
去杠杆政策主要从十三五中期开始加力,一方面经济环境向好,政策具备收缩条件,另一方面十三五前期地方又积累了大量隐性债务,政策有收缩的必要。因此2017年底中央经济工作会议提出,今后3年要重点抓好决胜全面建成小康社会的防范化解重大风险、精准脱贫、污染防治三大攻坚战。打好防范化解重大风险攻坚战,重点是防控金融风险。2018年中央开始严格限制地方政府违规融资,既追究违规举债地区领导的责任,也追究国有金融机构的责任,信用周期下行,经济相应回落。
降成本、补短板政策则贯穿始终,前者体现为财政减税降费,后者则在脱贫攻坚、生态建设领域体现明显。
(二)十四五政策重心是“高质量”
政策围绕科技、制造、民生消费、统一大市场落子布局。
十四五时期,面对百年未有之大变局的国际形势、基本实现社会主义现代化远景目标,以及偏热的宏观经济环境,指导思想中最大的边际变化就是提出了“以推动高质量发展为主题”、“以改革创新为根本动力”、“统筹发展和安全”、“加快构建新发展格局”等。
2020年底中央经济会议就提出,要用好宝贵时间窗口,集中精力推进改革创新,以高质量发展为“十四五”开好局。我们看到政策重心在供给端开始强化科技的战略支撑地位、产业链供应链自主可控、壮大实体经济特别是制造业,需求端强调形成强大国内市场,制度层面坚定不移推进改革、破除制约经济循环制度障碍。
相应的,十四五不再强调提高服务业比重,而是保持制造业比重基本稳定,财政、金融资源向科技与制造倾斜。限制开发商融资的“三条红线”政策于2021年开始全面推。
民生领域,双减政策整顿教培意在减轻教育负担,医疗集采与反腐加速推进,财政转向投资于人,消费补贴、生育补贴、学前教育补贴、养老服务补贴政策相继落地,城乡居民养老金涨幅提速。
加快建设全国统一大市场加速推进,打破地方保护和市场分割,打通制约经济循环的关键堵点,促进商品要素资源在更大范围内畅通流动。
政策对宏观的影响是经济增速先降后稳、结构分化。
从趋势上看,2021年PMI从高位逐步回落,此后几年总体在略低于荣枯线的水平线徘徊,这主要是旧动能房地产持续处于收缩过程,而高端装备、先进制造、新能源、新一代信息技术等新动能不断壮大。
从需求结构看,制造业投资、出口总体偏强,而房地产投资深度负增长,消费也因地产下行减弱了民生政策效果,表现偏弱。
(三)十五五政策重心更强调科技创新
十五五内核依然是高质量发展,这是第一个关键词。
十五五内嵌于2020-2035年基本实现社会主义现代化战略。十五五大方向与十四五不会有明显偏离。具体政策着力点落在科技、实体、升级、消费四大关键。
面对不确定的外部环境和更高发展愿景,只有科技、制造、升级是强国之路。
“加快高水平科技自立自强,引领发展新质生产力”、“抢占科技发展制高点”,意味着中美博弈重点已落到科技,中美AI投入比拼将更激烈。继续强调坚持把发展经济的着力点放在实体经济上,保持制造业合理比重,优化提升传统产业,培育壮大新兴产业和未来产业,促进服务业优质高效发展。
对消费的重视度有边际变化。
相比十四五“以创新驱动、高质量供给引领和创造新需求”的表述,全会还提出了“以新需求引领新供给”、“供给和需求良性互动”、“增强国内大循环内生动力”、“大力提振消费”等,这与近年外贸阻力增加、内需尤其的消费偏弱的现实相契合。
四、总结:关键政策及资产含义
(一)十三五资产定价主线:三去一降一补
十三五影响资产价格的主要逻辑是三去一降一补。
因为2012年以来中国面临普遍的通缩压力,十三五期间旨在走出通缩环境,因此推动去产能、去库存、降成本。且前期刺激政策导致债务水平持续上升,因此还要求去杠杆。而全面建成小康社会的目标则要求补上脱贫和环境的短板。
十三五这五年发展过程中,最具典型的政策主张有:
①推动去产能、去库存,此后上游产业产能受到严格治理,棚改货币化提速。
②推动金融领域去杠杆,防范化解金融风险,对应后续金融监管加强,集中整治脱实向虚、金融乱象。
③推动政府债务去杠杆,对隐性债务从地方政府到金融机构开始问责,进一步规范PPP,收紧信用政策。
④生态补短板,加大整治生态污染突出问题,严格落实畜禽养殖禁养区规定。
十三五期间资本市场对应的表现:
①去产能之下传统行业集中度提升,去库存推动房地产销售改善,中国经济走出通缩,股市和房价总体回升,上游钢铁、有色、煤炭、建材等周期行业与食品饮料、家电蓝筹白马表现尤其突出。
②金融去杠杆之下货币政策、流动性收紧,科技成长股表现总体较差,债券也经历了一轮熊市。
③政府隐性债务受到严控,影子银行大幅收缩,实体融资受到冲击,经济放缓下股市总体回落,紧信用宽货币带来债市走牛。
④环保政策执行力度加强,大量的中小生猪养殖场关停,后期叠加非洲猪瘟,供需失衡加剧,点燃了市场做多行情,2019年生猪产业十倍股涌现。
(二)十四五资产定价主线:新发展格局
十四五影响资产价格的主要逻辑是高质量发展和新格局的构建。
高质量发展、新发展格局的含义就是,有利于现代化产业体系的板块,政策积极推进。而传统粗放式发展的板块,尤其是依靠杠杆、规模而生存的板块,例如地产、普通医疗、互联网垄断等,政策打破他们的旧有盈利模式。
十四五这五年发展过程中,最具典型的政策主张有:
①强化反垄断和防止资本无序扩张,此后平台经济受到强监管。
②坚定房住不炒遏制投资投机性需求,对应后续地产政策在供给端收紧,“三条红线”正式执行。
③做好碳达峰碳中和工作、大力发展新能源等,发改委能耗双控政策加码直至限产。
④民生减负,随后“双减”政策出台,医疗集采与反腐加速推进,其他缓解民生负担的政策也不断落地。
十四五期间资本市场对应的表现:
①房地产政策收紧冲击过后,地产、消费板块连续多年回调。
②地产收缩也驱动利率进入下行周期,债券市场开始进入新一轮牛市大周期。
③反垄断和双减政策之下互联网及教培类公司股票深度下行。
④医疗集采加速推进,生物医药板块股票不断走低。
⑤双碳政策下市场交易高能耗产业供给受限与通胀攀升的逻辑,2021年煤炭、有色、化工、钢铁等上游产业以及新能源表现优异。
(三)十五五资产定价或有主线:中美科技竞争
十五五则可关注科技抢占、产业升级提速等主线。
十五五提出“科技自立自强水平大幅提高”、“抢占科技发展制高点”、“加强原始创新和关键核心技术攻关”。主因当前中美之间的技术博弈已经不是关键卡脖子领域,而是进入到新一轮技术的主导权抢夺。这意味着未来中美之间的科技竞赛将是中美博弈的真正重点所在,尤其是前沿的AI产业投入比拼也将更加激烈。
《建议》提出推动重点产业提质升级,巩固提升化工、机械、造船等行业在全球产业分工中的地位和竞争力,发展先进制造业集群等举措,这将加快推动传统产业质的有效提升和量的合理增长,初步估计未来5年会新增10万亿元左右的市场空间。
《建议》提出打造新兴支柱产业,加快新能源、新材料、航空航天、低空经济等战略性新兴产业集群发展,这将催生出数个万亿级甚至更大规模的市场。
《建议》还提出前瞻布局未来产业,推动量子科技、生物制造、氢能和核聚变能、脑机接口、具身智能、第六代移动通信等成为新的经济增长点。这些产业蓄势发力,未来10年新增规模相当于再造一个中国高技术产业。
政策理解不透彻,对政策意图、政策影响分析不准确。
宏观经济走势仍存不确定性。当前宏观经济复苏总体好于预期,但结构上仍有分化,房地产市场多项指标仍处于负增长状态,工业品和居民消费价格指数表现仍偏弱,未来经济能否保持回暖趋势,仍需观察。
美国当前通胀可能超预期,其货币政策紧缩周期可能延长,高利率环境或维持更长时间,拖累全球经济增长动力和资产价格表现。
地缘政治冲突仍存不确定性,扰动全球经济增长前景和市场风险偏好。
新浪声明:此消息系转载自新浪合作媒体,新浪网登载此文出于传递更多信息之目的,并不意味着赞同其观点或证实其描述。文章内容仅供参考,不构成投资建议。投资者据此操作,风险自担。
海量资讯、精准解读,尽在新浪财经APP
责任编辑:凌辰
美港通证券提示:文章来自网络,不代表本站观点。